reduktor:univers
Содержание
Универсальный редуктор
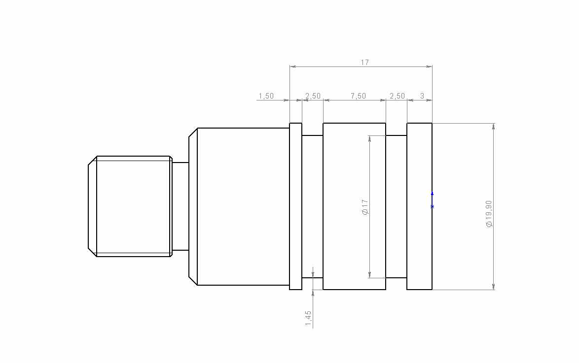
Редуктор диаметром ф19,9мм. Разработан для установки в редуктора на Атаманы, и пр. через переходники.
Для самостоятельной интеграции привожу эскизы корпуса редуктора и места под его установку.
Длинна редуктора с регулятором:
- диапазон регулировок 70-150 54-56мм
- диапазон регулировок 70-150 58-60мм
(возможно отклонение из-за параметров регулировки +/- 2мм)
Для заказа нужно указать
Состав ЗИП
- 004-006-14 2шт.
- 010-013-14 1шт.
- 017-020-19 2шт.
Цена
Примерный вес
70гр.
reduktor/univers.txt · Последнее изменение: — eugen



